客控系统
客控系统 智能开关 取电开关 配套产品 电子门显 首页>客控系统

联网房控系统-豪华Ⅰ型方案

产品简介: AODSN客房宝盒联网控系统包括:电子门牌系统、灯光控制系统、插卡取电身份识别系统、可视门铃系统、背景音乐系统、床头面板系统等! AODSN奥迪信客房宝盒联网客控系统功能概述: AODSN奥迪信客房宝盒联网客...
所属分类: 客控系统
产品咨询:0755-28115911
产品详情

AODSN客房宝盒联网控系统包括:电子门牌系统、灯光控制系统、插卡取电身份识别系统、可视门铃系统、背景音乐系统、床头面板系统等!

 

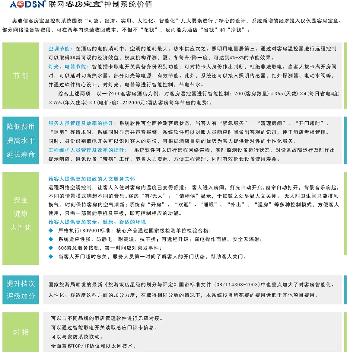
AODSN奥迪信客房宝盒联网客控系统功能概述:

image

image

3

 

AODSN奥迪信客房宝盒联网客控系统单客房布线图及点位图:

 

image

 

AODSN奥迪信客房宝盒联网客控系统整体联网拓扑图:

image

 

AODSN奥迪信客房宝盒联网客控系统产品特点介绍:

 

 

AODSN奥迪信客房宝盒联网客控系统产品参数:

 ccc1b40c-6fbc-4556-957b-e5af6a9f8d70



相关产品
主控模块
主控模块
两路可控调光
两路可控调光
扩展模块-14 1路
扩展模块-14 1路
空调模块
空调模块
火麟王PLC模块
火麟王PLC模块
窗帘盒子&温度传感器模块
窗帘盒子&温度传感器模块
8路pwm调光模块
8路pwm调光模块
8路0~10V调光模块
8路0~10V调光模块
人体存在感应器
人体存在感应器
红外转发模块
红外转发模块

留言咨询
我们的工作人员将会在24小时之内(工作日)联系您,如果需要其他服务,欢迎拨打服务热线:0755-28115911

0755-28115911

aodsn@aodsn.com

微信

手机